今天是:
欢迎访问团风县网上公安局
网站首页
警方服务
交警业务
|
治安业务
|
户政业务
|
消防业务
|
监管业务
|
禁毒业务
|
出入境业务
基层基础
警务资讯
法治建设
|
警务报道
|
警方提示
|
警方公告
警务公开
政务公开指南
|
政务公开规定
|
政务公开目录
|
政务公开年报
|
依申请公开
|
机构概况
招领平台
您现在的位置:
团风县公安局
>>
警务资讯
>>
警方公告
>> 正文
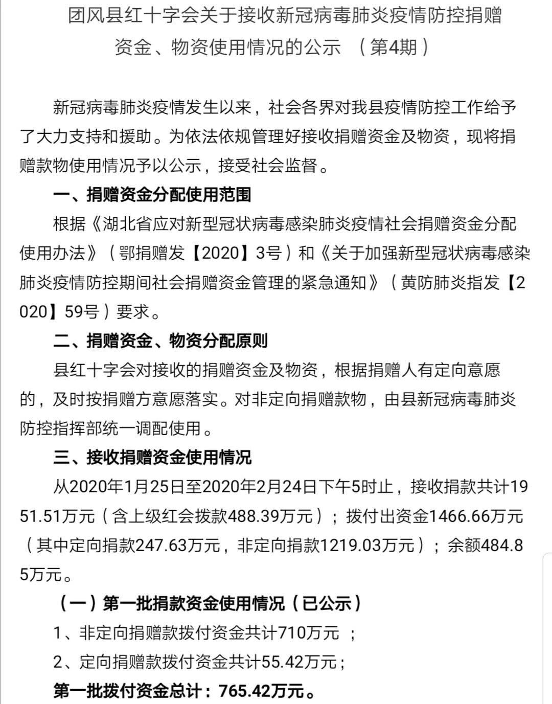
团风县红十字会关于接受新冠肺炎疫情防控捐赠资金、物资使用情况公示(第四期)
作者:佚名 文章来源:本站原创 点击数:594 更新时间:2020/2/25
(文章录入:admin 责任编辑:admin )
上一篇文章:
习近平:毫不放松抓紧抓实抓细防控工作 统筹做好经济社会发展各项工作
下一篇文章:
@黄冈所有人:今天有件重要的事情,要跟你们说说…
Copyright © 2016-2020 团风县公安局 版权所有 邮编:438000
地址:湖北省团风县 建议使用1024*768以上分辨