今天是:欢迎访问团风县网上公安局

您现在的位置: 团风县公安局 >> 警务资讯 >> 警方公告 >> 正文
新版诊疗方案来了!传播途径、临床表现有变化
作者:佚名    文章来源:本站原创    点击数:495    更新时间:2020/3/5

3日,国家卫健委发布《新型冠状病毒肺炎诊疗方案(试行第七版)》。


新版诊疗方案主要调整了以下内容:

1.防疫形势提示警惕境外输入病例:

  • 通过采取一系列预防控制和医疗救治措施,我国境内疫情上升的势头得到一定程度的遏制,大多数省份疫情缓解,但境外的发病人数则呈上升态势。

  • 随着对疾病临床表现、病理认识的深入和诊疗经验的积累,为进一步加强对该病的早诊早治,提高治愈率,降低病亡率,最大可能避免医院感染,同时也要注意境外输入性病例导致的传播和扩散。

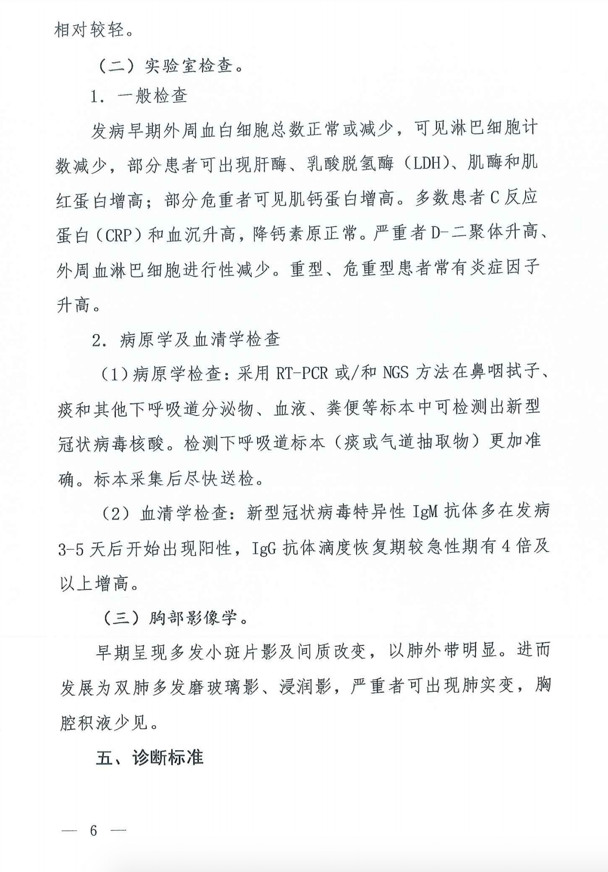
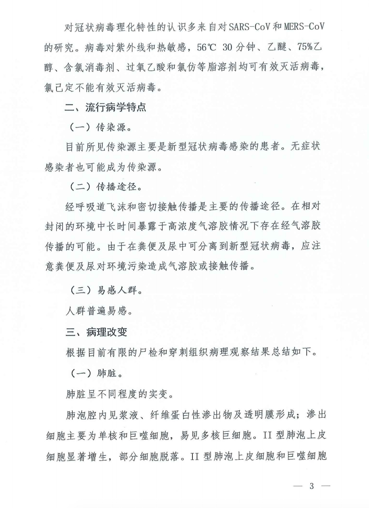
2.传播途径:增加“由于在粪便及尿中可分离到新型冠状病毒,应注意粪便及尿对环境污染造成气溶胶或接触传播。

3.增加“病理改变”:以肺脏和免疫系统损害为主;其他脏器因基础病不同而不同,多为继发性损害。

4.临床表现:增加对孕产妇和儿童的临床表现描述。

  • 孕产妇临床过程与同龄患者接近;

  • 部分儿童及新生儿病例症状可不典型,表现为呕吐、腹泻等消化道症状或仅表现为精神弱、呼吸急促。

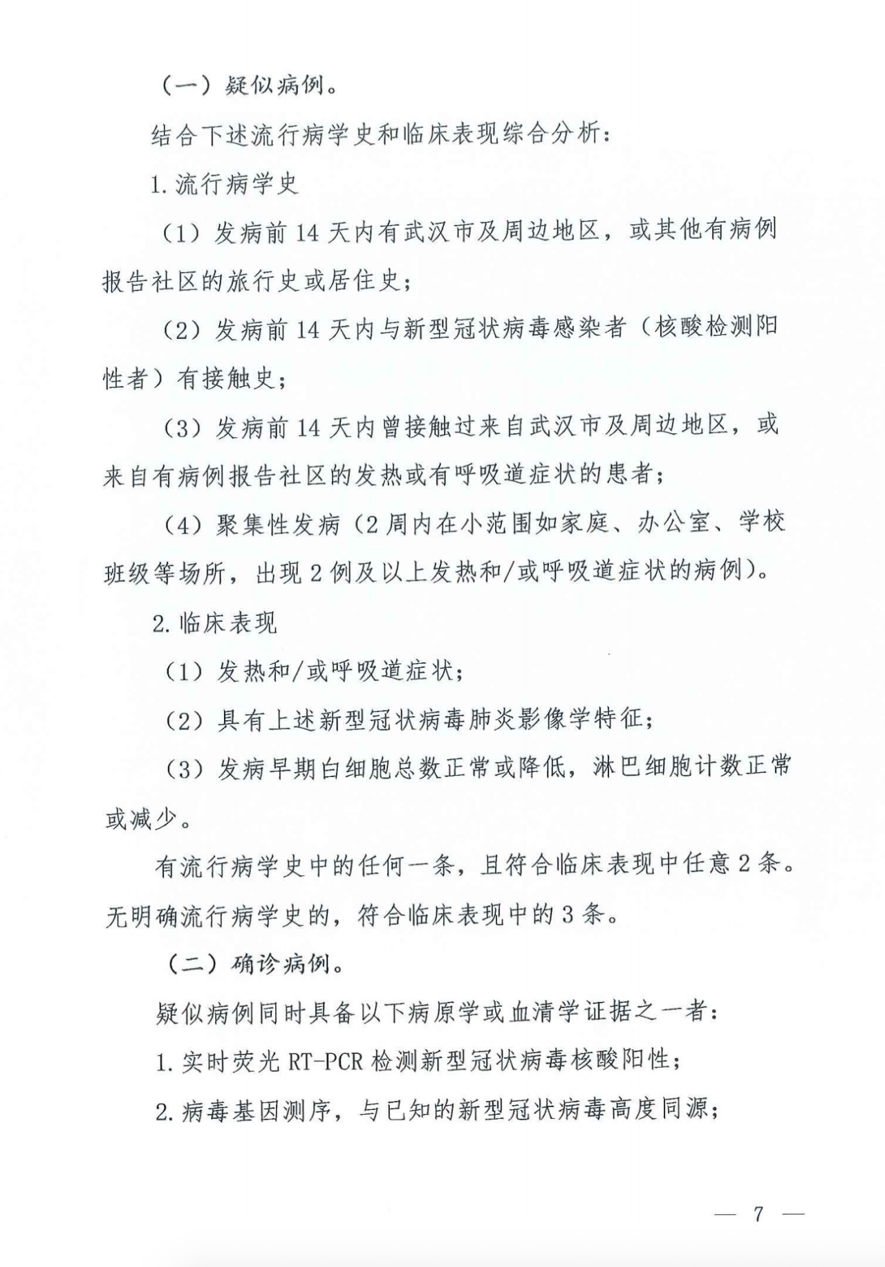
5.诊断标准调整:
  • 对流行病学史中的“聚集性发病”做出解释,即“2周内在小范围如家庭、办公室、学校班级等场所,出现2例及以上发热和/或呼吸道症状的病例”

  • 临床表现中的“淋巴细胞计数减少”修改为“淋巴细胞计数正常或减少”;

  • 确诊病例在原有核酸检测和测序基础上增加“血清学检测”作为依据。

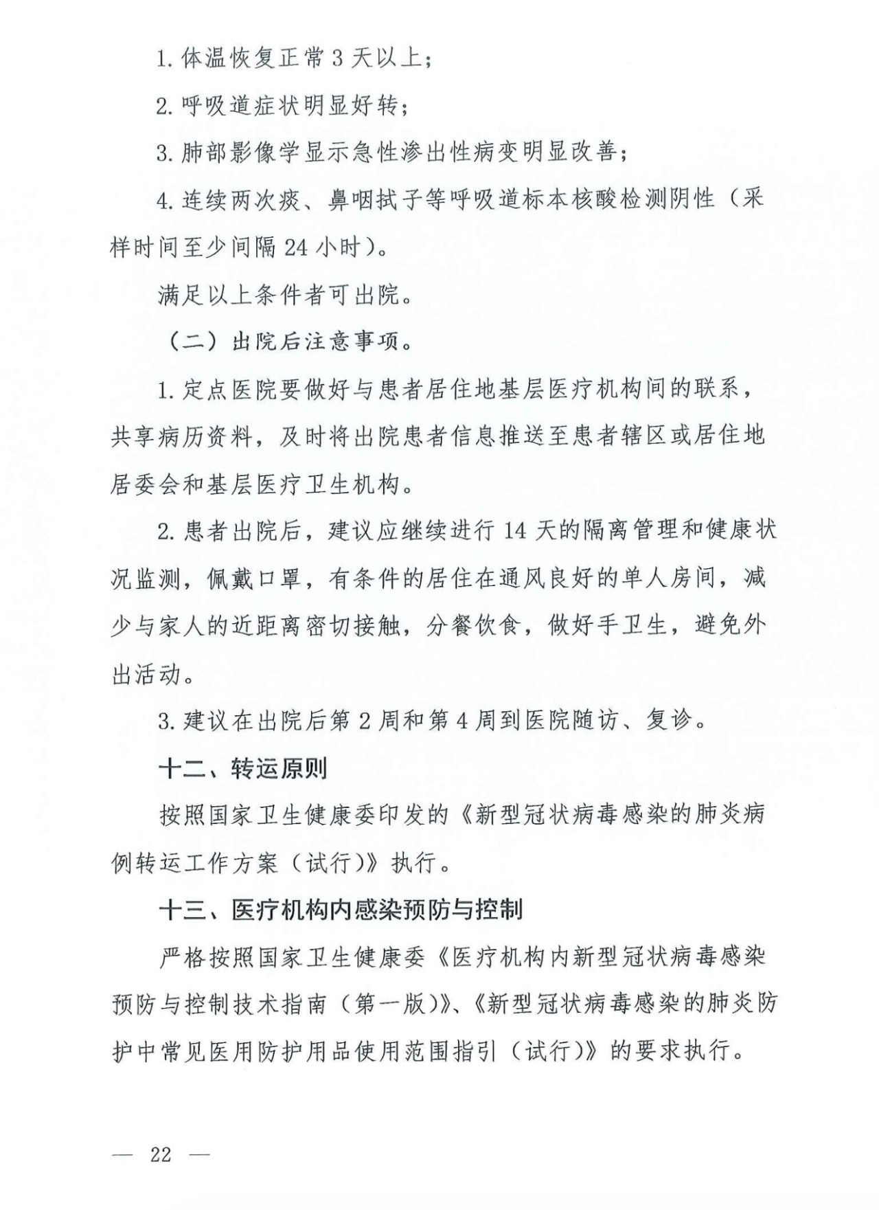
6.“解除隔离标准”改为“出院标准”:

  • 出院标准增加“痰、鼻咽拭子等”呼吸道标本核酸检测连续两次阴性,采样时间至少“间隔1天”,改为“至少间隔24小时”。

  • 出院后注意事项。鉴于有少数出院患者出现核酸检测复检阳性的问题,为加强对出院患者的健康管理和隔离,将“应继续进行14天自我健康状况监测”改为“应继续进行14天的隔离管理和健康状况监测”,同时要求佩戴口罩,有条件的居住在通风良好的单人房间,减少与家人的近距离密切接触,分餐饮食,做好手卫生,避免外出活动。
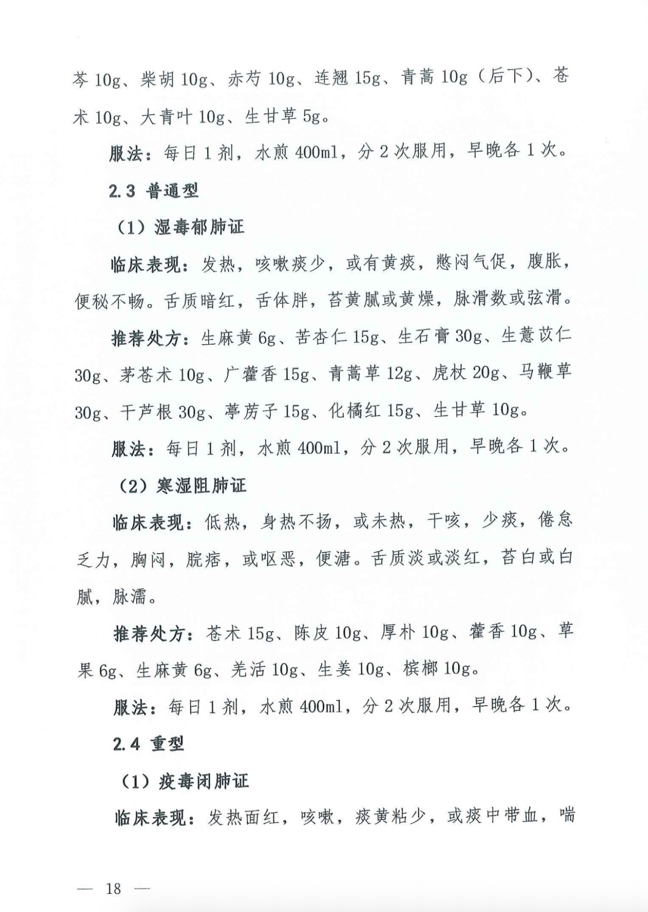
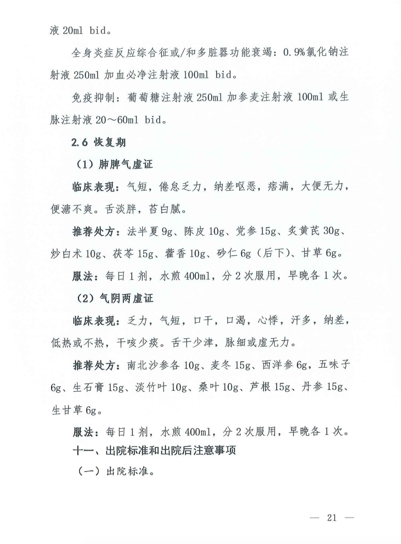
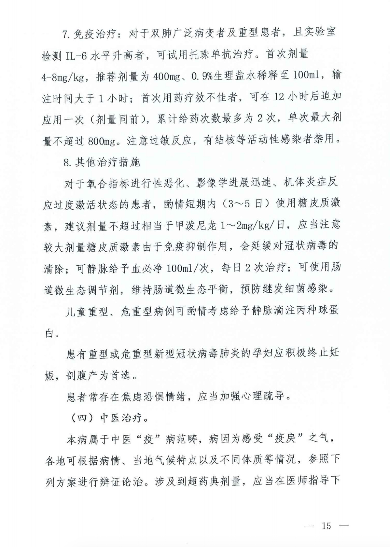
了解最新版诊疗方案详细内容↓↓





(文章录入:admin    责任编辑:admin )
  • 上一篇文章:
  • 下一篇文章: